Noesis Learning Centre
  • Home
  • The Windsor Studio
  • Our Pedagogy
  • IP Maths
  • A-Level Mathematics
  • Schedule 2026
  • Blog
  • Student Vault
  • About Dean
Categories
All (5)
Announcement (2)
For Fun (1)
H2 maths (1)
Lesson (2)
Pain Point (1)
Useful (1)

Blog

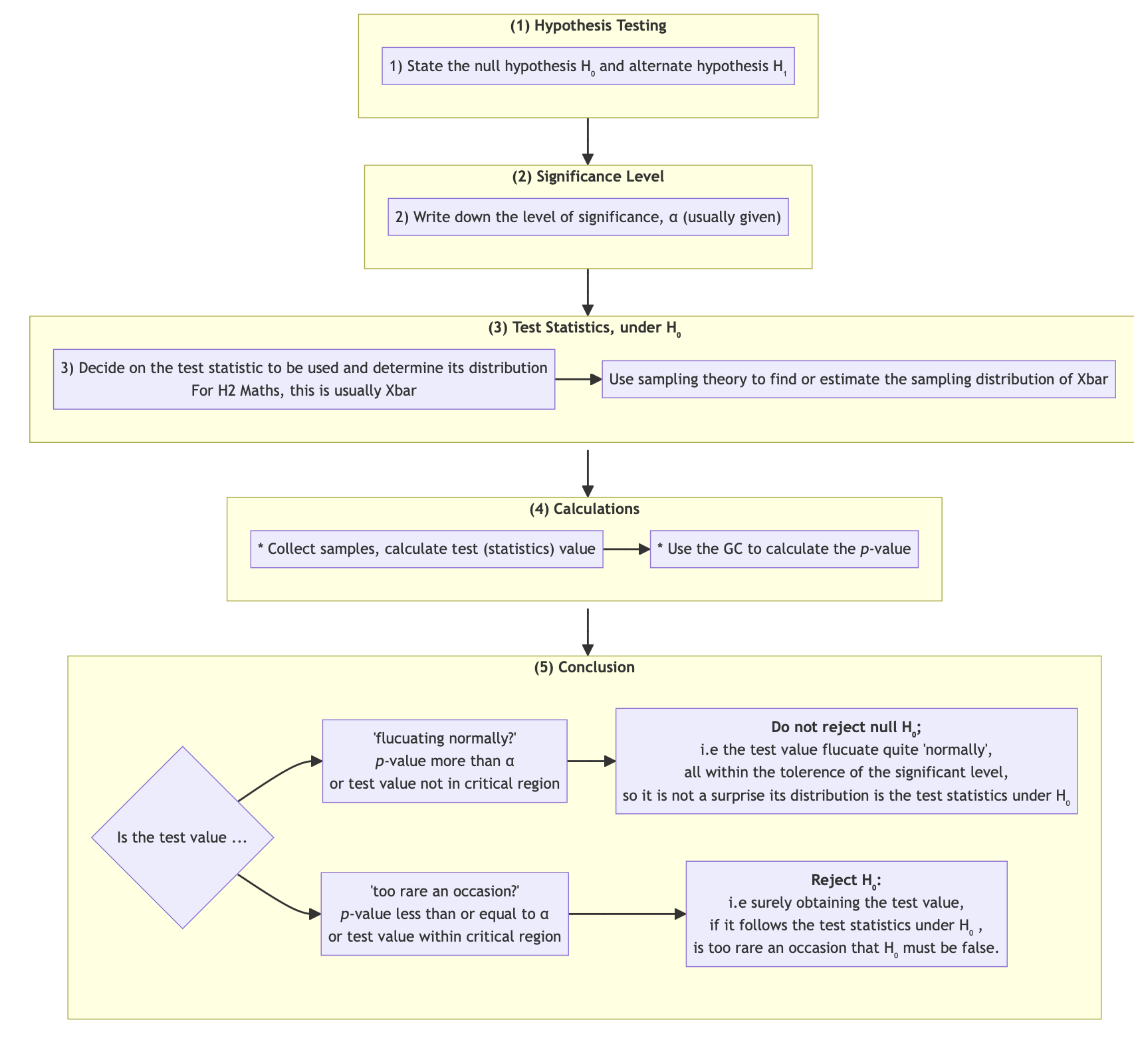
Hypothesis Testing

Lesson
Here’s a flowchart to illustrate the steps for conducting a hypothesis testing:
Jul 1, 2024
Dean

Clock Apps

Useful
For Fun
I have curated and customised three clock apps that might be useful for teachers, especially Mathematics teachers. Enjoy!
Jun 18, 2024
Dean

What is sampling theory all about?!

Lesson
Pain Point
What is sampling about!
May 18, 2024
Dean

Change in H2 Mathematics 9758 Syllabus

H2 maths
Announcement
2024 J1 students taking h2 maths A-level in 2025 will be affected by the changes in syllabus.
May 16, 2024
Dean Ang

My Forever Beta Website

Announcement
This website is going “live”, cos it is never going to be “complete”. Nonetheless, I will add in features which will make this site the best site for learning O, IP and…
May 15, 2024
Dean
No matching items

快 · 准 · 精
© 2026 Noesis Learning Centre Pte. Ltd.